Learning to craft delicious drinks at home
A mobile app that empowers users to customize and make at-home drinks through step-by-step tutorials.

01
Project Overview
DrinkStudio is a mobile app designed to help users make better drinks at home through clear, step-by-step tutorials and customizable recipe guides. Unlike traditional recipe videos or web pages that require pausing, scrolling, or rewinding, DrinkStudio offers a seamless, hands-on learning experience that keeps users focused on the process. It’s built for home baristas and beginners alike.
Tools
Figma, FigJam, Google Forms
Project Goal
To create an easy-to-use app that teaches users how to make drinks through guided, customizable tutorials. Helping beginners and enthusiasts learn new skills without frustration (primarily focusing on coffee drinks).
Team
Tabby, Nika, Jessica, Lacey, and Amanda (me)
Project Duration
March - May 2025
My Role
UX Researcher and Designer
02 Research
Discover
Problem Statement
Users who want to make drinks at home often rely on recipe websites or videos that require constant pausing, rewinding, or scrolling.
Survey
I conducted a survey to understand users' pain points when making drinks at home. The survey was distributed to 100 users, and the results were analyzed using Google Forms.
What is your experience level with making drinks at home?

Why would you make drinks at home?

What do you usually reference when making drinks?

User Persona

03 Ideation and Wireframes
Ideation and Wireframes
FigJam
Our team used FigJam to share ideas, brainstorm and ideate. For example, we used it so keep track of features we wanted to include in the app so we can start with sketches.

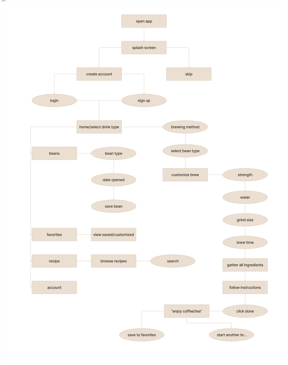
User Flow

Branding

Sketches


04 Designs















05 Prototype
06 Testing
Takeaway
We conducted testing with 6 participants, and made small adjustments. Most participants expected to be able to swipe between instructions, so we added in the function to be able to swipe as well as clicking the next button.
100%
Total Success Rate
91.67
System Usability Scale Score
6
Participants
9
Tasks